Version 22.11.24
Hanspeter Blättler HB9BXE
1 Einleitung……………………………………………………………………………………………………………………. 3
1.1 Beweggründe zu Dieser Publikation……………………………………………………………………………….. 3
2 Konzept HF-Portable PA Minimal……………………………………………………………………………….. 3
3 Block-Schema HF-Portable PA Minimal……………………………………………………………………… 3
4 Die HF-Portable PA Minimal………………………………………………………………………………………. 5
4.1 Meine Empfehlung, wir bauen fürs erste eine Portable HF-PA, Output bis 600W, 160m-6m…… 5
5 Beschreibung HF-Portable PA Minimal……………………………………………………………………….. 8
5.1 Erklärung Wirkungsgrad & Anpassung………………………………………………………………………….. 8
6 Bandwechsel bei der HF-PA minimal…………………………………………………………………………… 9
6.1 Mess-Resultate bei der HF-PA minimal…………………………………………………………………………… 9
7 Details zu den 4 Modulen…………………………………………………………………………………………… 10
7.1 PA – Modul……………………………………………………………………………………………………………….. 10
7.2 Input – Modul……………………………………………………………………………………………………………. 11
8 HF-Umschaltung Board…………………………………………………………………………………………….. 13
9 Das SWR Modul (Richtkoppler)………………………………………………………………………………… 14
10 HF-Portable PA minimal in einem Gehäuse……………………………………………………………. 15
10.1 Blick in das Innenleben……………………………………………………………………………………………….. 16
11 Gewicht und Abmasse…………………………………………………………………………………………….. 16
12 Die Stromversorgung……………………………………………………………………………………………… 16
13 Zusammenfassung………………………………………………………………………………………………….. 17
1 Einleitung
1.1 Beweggründe zu Dieser Publikation
In Ausgabe 6/2022 der HBradio-Zeitschrift wurde der «Redaktionspreis für 1kW am NMD 2O23» ausgeschrieben. Dabei ging es darum, am National Mountain Day (NMD) Contest mit einer Ausgangsleistung von 1kW zu senden. Da das Regelwerk des NMDs eine Gewichts-Limite von 6kg für die gesamte Stationseinrichtung vorgibt und das Elektrizitätsnetz nicht benutzt werden darf, ist dieses Vorhaben eine echte Herausforderung. Dennoch ist es möglich, wie Göpf HB9TI und Hans-Peter HB9BXE bewiesen haben. Siehe HB-Radio 5-2023, Seite 7-19, oder als Rohfassung unter diesem Link.
Im Prinzip wollte ich hier meine am NMD benutzte 1Kw PA für einen Nachbau im Detail und Schritt für Schritt vorstellen.
Dazu erstellte ich schrittweise ein Duplikat, um es ausführlich zu dokumentieren. Doch die Rechnung ging nicht auf, schon früh beim Leistung hochfahren, verabschiedete sich der LDMOS mit einem Blitzlicht.
Ich möchte allen hier interessierten Nachbauer diesen Frust vorwegnehmen und schlage dazu einen anderen Weg wie folgt ein:
2 Konzept HF-Portable PA Minimal
Wir bauen uns als erstes eine HF-500/600W PA, bevor wir uns an eine 1KW PA wagen, um Selbst-Erfahrung zu gewinnen. Mit 500W ist man in den meisten Fällen auf dem Band sehr gut bedient, so meine Erfahrung.
Dies schon wegen der Portablen Stromversorgung und dessen Finanziellen Aufwand für Transistoren/LDMOS.
Ich habe hier einen Modularen Aufbau gewählt, das erleichtert einen Selbstbau und dessen späteren Modifikationen enorm.
Vor allem können wir mit einem Modularen Aufbau unterschiedliche Transistoren / LDMOS einsetzen.
Viele Nach-Bauer unterschätzen oft, dass ein Austausch von einer Publizieren Schaltung, eines Halbleiters mit einem anderen Typ, komplett andere HF-Verhältnisse bedeuten.
Viele Selbstbauer scheitern an diesem Punkt oft und sind frustriert. Hier ist nach anzufügen, dass auch die Wahl der Betriebs-Spannung der PA einen grossen Einfluss auf Eigenschaft, Wirkungsgrad und Ausgangsleistung der PA hat!
3 Block-Schema HF-Portable PA Minimal
Die nachfolgende Bau-Beschreibung mache ich Anhand des Bloch-Schema (siehe unten)

Mit was fangen wir an? Das ist oft die «Gretchen-Frage»
Soll ich mir erst ein Gehäuse kaufen, dann die alle Module bauen und ins Gehäuse einbauen?
Mit dieser Strategie laufe ich die Gefahr, dass bei der Inbetriebnahme das teuerste Element, der LDMOS schon in den «Himmel» geschickt wird.
Daher bauen wir uns als erstes das Input-Modul und PA-Modul. (Siehe unter xx.xx)
Das «PA-Input-Modul» und das «PA-Output-Modul» ist nicht wie üblich in einer Platine vereint.
Das erlaubt uns, verschiedene Transistoren/LDMOS – Typen zu verbauen und damit zu experimentieren.
Doch zuerst müssen wir uns entscheiden, was für Transistoren/LDMOS wir einsetzen möchten und ob wir solche Parallel schalten wollen, siehe nachfolgendes Bild:

Bild oben: die 2-fach Variante, das Output-Modul ist immer das gleiche
Übliche Transistoren sind SD2933 à 300W, VRF2944 à 300W

Bild oben: die 2-fach Variante, das Output-Modul ist immer das gleiche
Als Transistor/LDMOS kommt hier der MRF300 à 300W zum Einsatz. Hier gibt es einen AN-und BN-Typ, mit dem Unterschied der Anschlüsse.

Bild oben: die4-fach Variante, das Output-Modul ist immer das gleiche
Als Transistoren / LDMOS kommt eine grosse Anzahl und Typen wie folgt in Frage:
4xMRF150 à 150W, 4x SD2933 à 300W, 4x VRF2944 à 300W, und später auch 1 x BLF188XR à 1`200W, usw.
4 Die HF-Portable PA Minimal
4.1 Meine Empfehlung, wir bauen fürs erste eine Portable HF-PA, Output bis 600W, 160m-6m
Als erstes machen wir uns einen Grob-Aufbau wie in den nächsten drei Bilder gezeigt:

Bild oben: unsere erste PA, eine 600W HF-PA, 160m bis 6m
Legende:
1= Powermeter für die Eingangsleistung, z.B. ein KX3 mit 05.W Output
2= ATT, also einen 7dB Leistung -Abschwächer. Unbedingt erforderlich!!
3= Input – Board 2-fach
4= PA Output-Modul, hier mit 2x MRF300
5= Bias-Schalter, quasi die PTT von Hand geschaltet
6= Powermeter, hier auf 200W End-Ausschlag eingestellt
7= Voltmeter zur Überwachung der PA-Eingangsspannung
8= Amper-Meter zur Überwachung der Stromaufnahme
9= Spektrumanalysator zur Überprüfung der Oberwellen-Unterdrückung.
10= Dämpfungslied zwischen Dummyload-Auskopplung und Spektrumanalysator
11= 50V Power-Supply
Test auf 160m: Bild oben
KX3 Output 0.5W, erzeugt 165W, Strom-Aufnahme = 7.5A, da wir ja noch keine Tiefpassfilter verwenden, sind die Oberwellen noch erheblich gross.
Wie schon oben erwähnt, ist der Abschwächer Nr.2 zwingend wichtig. Ohne einen solchen Abschwächer befördert ihr die Transistoren schon beim ersten Test in den Himmel. Denn die Gates der LDMOS ertragen hier nur maximal -6V bis +10V!! Viele Transceiver haben die Eigenschaft, dass die Power-Regelung beim ersten Peak überschwingt, also die Leistungsregelung mag nicht nach.
Vor einer Erst-Inbetriebnahme müssen wir die den Bias-Strom richtig einstellen. Dazu hat es für jeden der beiden Transistor in Spindel Trimmer (blau) mit dem den Ruhestrom einstellt. Auf meinem Board habe ich noch zusätzlich je einen Jumper, mit dem ich die einzelne Bias-Spannung kurzschliessen kann. In unserem Beispiel fange ich mit der linken Bias-Strom-Einstellung an, dabei schliesse ich die rechte Bias-Spannung mit dem Jumper kurz. Nun erhöhe ich die linke Bias-Spannung, bis zum Beispiel 500mA fliessen. Danach kehre ich das ganze um und schliesse die linke Bias-Spannung mit dem Jumper und stelle ebenfalls 500mA ein. Nun können beide Jumper entfernt werden und die PA ist in Bereitschaft und zieht 1.0A. Dabei ist aber zu beachten, dass der momentan fliessende Strom nicht nur den beiden Transistoren entspricht, nein darin ist auch die Bias-Spannung-Aufbereitung enthalten, hier etwa 65mA. Dieser Wert kann man einfach in Erfahrung bringen, indem man beide Jumper setzt, als kurzschliesst.
Zwischen dem 50V Power Supply und dem DC-PA-Eingang kommt eine Schmelz-Sicherung für alle Fälle.
Mit dieser Erst-Inbetriebnahme wollen feststellen, ob die Bestückung und Verdrahtung HF-Technisch ok ist. Eine Aussage über die Ausgansleistung erhalten keine korrekte, da die Oberwellen oft mitgemessen werden und aber vor allem eine optimale Anpassung des PA-Ausgang zur Last (Dummyload) fehlt. Also macht euch noch kein Kopfzerbrechen, wenn es der Anschein macht, dass die erwartete Leistung zu gering ist. Im Anderen Fall, wenn der Wirkungsgrad 100% und mehr ist, habt ihr keine Neu-Erfindung gemacht, es sind die Oberwellen, die ihr dazu misst. Um die tatsächliche Leistung zu messen, gehört ein Tiepassfilter zwischen PA-Ausgang und Dummyload.
Mit dieser Erst-Inbetriebnahme wollen wir aber auch feststellen, das Layout von 160 bis 6m tauglich ist.
Im nächsten Schritt testen wir die PA ob sie auch für oberen Bänder grob funktioniert.

Bild oben, Test auf 14 MHz, Leistung und Strom in etwa gleich wie bei 160m

Bild oben, Test auf 50 MHz, Leistung und Strom in etwa gleich wie bei 160m
Haben wir diesen Test erfolgreich abgeschlossen, können wir nun getrost mit dem Rest der PA weiterfahren.

Bild oben, HF-Portable PA Minimal, 500/600W PA, 6m bis 160m
Abmasse: Breite = 20cm, Höhe = 9cm, Tiefe = 20cm
5 Beschreibung HF-Portable PA Minimal
Mit der HF-Portable PA Minimal wollen wir Erfahrungen sammeln und eine kleine möglichst einfache PA bauen, welche auch Portable betrieben werden kann. Diese soll leicht im Gewicht sein und kleine Aussenabmessungen haben. Als Schlüssel-Eigenschaft sollte sie einen möglichst guten Wirkungsgrad aufweisen. Hat die PA einen schlechten Wirkungsgrad, entsteht ja viel Abwärme, welche nur mit einem grossen schweren Kühlkörper zu bändigen ist. Bei einem guten Wirkungsgrad entsteht weniger Verlustleistung, somit bleibt die PA kühl und benötigt nur einen kleinen leichten Kühlkörper. Auch für die Stromversorgung ist ein guter Wirkungsgrad nur von Vorteil, Der Akku kann kleiner für eine bestimmte Laufzeit gewählt werden.
Einen guten Wirkungsgrad zu erzielen, bedarf es viel HF- Knowhow in der Konstruktion wie auch im Layouten. Um alle diese Schwierigkeiten zu umgehen und auf Anhieb erfolgreich eine PA mit gutem Wirkungsgrad zu bauen, liegt mein Konzept darin, dass ich ein auswechselbares Low Pass Filter (LPF) baue/benutze. Warum fragt sich wohl jeder hier?
5.1 Erklärung Wirkungsgrad & Anpassung

Bild oben, die Leistungs-Anpassung, Ri=Ra
Also liegt eine Leistungsanpassung (Wirkleistungsanpassung) vor
Wenn Zi = Z*a (konjugiert komplex) ist, handelt es sich um Leistungsanpassung, genau gesagt um Wirkleistungsanpassung. Die Blindanteile von Zi und Z*a kompensieren sich.
In diesem Falle erhalten wir ein erwünschtes Maximum an Wirkungsgrad.
Bei unser PA – Modul beträgt Ri (also die beiden Transistoren) in etwa 5Ω. Der Ausgangs-Trafo hat nun die Aufgabe, von 5Ω auf 50Ω zu transformieren, und zwar im Frequenzbereich von 160m bis 6m.
Diese Breitbandigkeit stellt für den Entwickler / PA-Bauer, eine sehr grosse Herausforderung dar.
Das ist genau der Schlüsselpunkt, wo viele Nachbauer von PAs infolge Misserfolg und defekten Transistoren, resignieren müssen.
Mit unserer hier angewandten Strategie, können wir dieses Problem einfach umschiffen, indem wir nur ein LPF vorsehen.
Mit unserem LPF passen wir Zi und Z*a genau aufeinander ab und kompensieren damit alle Leitungen vom Transistor-Ausgang bis zum Antennen – Anschluss.
Im Falle einer LPF-Platine, für alle Bänder, wird das schon sehr viel schwieriger. Man kann wohl für ein einziges Band für einen guten Wirkungsgrad optimieren, aber für alle andern Bänder lässt sich nur ein Kompromiss herbeiführen. Oft werden für LPF-Module zwei Bänder, 40&30m, 12m&10m zusammen gefasst, hier muss man sich für einen guten Wirkungsgrad für das eine oder andere Band entscheiden. Auch hier sind nur Kompromisse möglich.
6 Bandwechsel bei der HF-PA minimal

Bild oben, Rückseite mit BPF
Bei Bandwechsel stecken wir einfach das vorgesehene LPF mittels BNC-Stecker um
6.1 Mess-Resultate bei der HF-PA minimal
| Band | Input | Output | Strom | Wirkungsgrad | Harmonische |
| 160m | 2 W | 590 W | 15 A | 79% | ≥ 40dB |
| 10m | 4 W | 500 W | 16.8 A | 60% | ≥ 40dB |
| 6m | 5 W | 500 W | 14 A | 71% | ≥ 45dB |
Tabelle oben, erste Testresultate
Diese Resultate sind sehr zufriedenstellend, so dass auch die weiteren Bänder (LPF) gebaut werden können.
Mit einer kommerziellen PA erhalten wir nie einen so guten Wirkungsgrad.
Genau dieses Konzept wählte ich für die NMD-1-Kw Station.
7 Details zu den 4 Modulen
7.1 PA – Modul

Bild oben, Schema PA-Modul

Bild oben, das fertige PA-Modul
7.2 Input – Modul

Bild oben, Schema Input Board
Funktionen des Input Board: K7 ist der HF-Input 50Ω.D2,3,D4 und D5 gehört zur Schutzschaltung für eine zu grosse Ansteuerleistung. Ab 5W sollten diese Dioden die Eingangsspannung abklemmen. Für einen ersten Test bestücken wir diese noch nicht, um sicher zu stellen, dass diese nicht in etwa den Wirkungsgrad der PA beinträchtigen. Erst am Schluss, wenn die PA befriedigend läuft, bestücken wir diese Schutzdioden.
Dann kommt der Input-Trafo 4:1, abgeschlossen mit R12, um einen Breitbandiges SWR -Input zu erzeugen. Auch diesen lassen wir für die ersten Tests noch weg und bestücken diesen erst am Schluss, wenn die PA wunschgemäss funktioniert. Das HF-Signal wird über C12/C13, R22 und R23 an die Gates der MRF 300 geleitet.
Im Weiteren beinhaltet das Input Board die Bias-Vorspannungen für beide Moffetts, welche nebst der Spannung – Stabilisierung auch Temperatur-Kompensiert ist. Bei K5 wird diese mit der PA-Spannungs-Versorgung von 50 V gespiesen. Mit der Zenerdiode D1 und dem Vorwiderstand 35 470Ω/2W wird die Eingangs- Spannung für Spannungs- Stabilisierung IC 1 auf 24V herabgesetzt. An Pin 3 LM327 seht uns die stabilisierte Spannung, welche wir mit dem Poti R6 10k Ω auf 6V einstellen, zu Verfügung. Mit R1 und R2 je 10kΩ wird schlussendlich der jeweilige Bias-Strom genau eingestellt. K1 und K2 stellen eine Besonderheit in diesem Schaltungs-Konzept dar, und sind im Normalfall offen. Diese sind primär für die Einstellung der beiden Bias Ströme wie folgt vorgesehen: Sind beide Jumper gesetzt, fliesst ein Ruhestrom, verursacht vor allem von D1 und R5, 55mA. Nun öffnet man den Jumper 1 und stellt R1 einen Ruhestrom von genau 555mA ein. Danach stecken wir den Jumper1 und öffnen den Jumper 2 und stellen denselben Ruhestrom für LDMOS 2, gleich wie oben beschrieben. Diese Prozedur machen wir zwei-dreimal, damit sind wir sicher dass beide LDMOS im späteren Betrieb gleichmässig belastet sind. Für den schlussendlichen Betrieb, sind natürlich beide Jumper offen. Für Lötarbeiten an der PA jedoch, schliesse ich immer beide Jumper, so liegen die beiden der MOSFET Gates stets auf GND und sind vor einer möglichen Zerstörung geschützt. R14 und R15 schützen ebenfalls die beiden Gates. Das vom Trafo kommende HF Signale wird über R-C Netzwerk C12,C13, R22,R23, den jeweiligen Gates zugeführt. Ank K3 steht uns die Spannung des Gate1 für eine etwaige Schutzschaltung zu Verfügung. Meine Universal-PA verfügt über eine solche Schutzschaltung, wenn die Bias-Spannung (einen einstellbaren Wert) überschreitet, wird die PA auf Standby geschaltet und ein Warnmeldung erscheint im Display. In dieser Schaltung übernehmen folgende Bauteile diesen Schutz für eine Gate-Überspannung:D8,D17,D7,D16,C8,R18,und D10,D19,D9,D18,C9 und R19. Alle diese letztgenannten Bauelemente bestücken wir für die ersten Tests vorerst noch nicht, erst wenn die PA wunschgemäss funktioniert. Sollte nämlich z.B. die HF-Ansteuerung zu gross erscheinen, oder der Wirkungsgrad noch nicht zufriedenstellend sein, dann fällt die Vermutung schon einmal weg, dass unsere Schutzschaltung daran schuld sein könnte, schon einmal weg.

Bild oben, das Input Board, 3-D Ansicht im Target Layout
Bei Bedarf hat bietet der Autor solche fertige Prints zum Verkauf an, bitte einfach eine Email and den Autor senden.
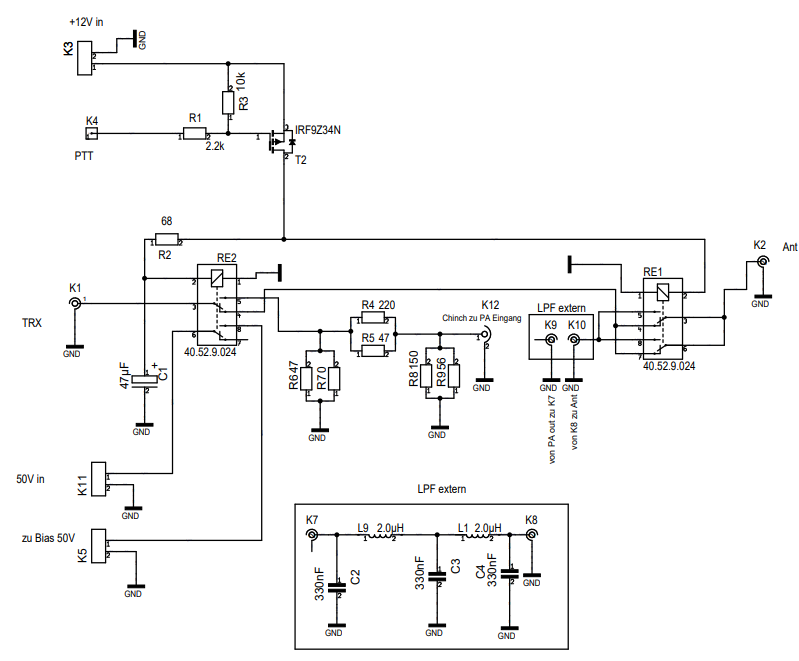
8 HF-Umschaltung Board

Bild oben, Schema HF-Board -Umschaltung
Die Besonderheit in diesem Projekt ist ja, dass das LPF extern, aufsteckbar ist. Dieser HF-Umschaltung kommt eine grosse Bedeutung in Sachen Timing zu. Bei den kommerziellen PAs übernimmt meist eine Sequenzer Schaltung diese Aufgabe. Genau genommen, muss zuerst das Antennenseitige Relais, hier RE1, geschlossen sein, bevor das PA-Modul Leistung abgibt, ansonsten die Kontakte schnell verbrannt werden.
In unserer Schaltung oben ist der Ablauf folgendermassen: An K1 erscheint das PTT-Signal vom Tranceiver, T1 schaltet nun das Relais RE1 sofort, RE2 etwas verzögert durch R2 und C1. Dadurch wird auch die Bias-Spannung verzögert, einmal die Verzögerung von RE2 und noch durch die Umschaltzeit von RE2, über K5 an die PA angelegt.

Bild oben, die Ablaufzeiten unserer Schaltung.
Wir sehen, dass die PA erst 5.6ms später die Bias-Spannung erhält, wenn das Ant-Relais geschlossen ist. Auch wird die Bias Spannung frühzeitig mit 0.2ms weggenommen. In der Mitte des Schemas oben sehen wir mit den Widerständen R4,R%, R6, R7, R8 und R9 ein Pi Dämpfungsglied. Die Kombination hier ergibt etwa 7dB, zuletzt wählte ich eine Kombination mit 12dB. Dieses Dämpfungsglied ist nötig, damit die Gates der MOSFET nicht durch zu hohe Ansteuerung zerstört werden. Zudem wird die Eingangs- Impedanz nahe zu 50 Ohm transformiert, also gut für ein gute Input SWR. Für einen Nachbau empfehle ich den Typ Relais G2RL-24, 12V 2xUm von Reichelt, dann stimmt das Timing schon recht gut mit den angegebenen Bauteile-Werten.

Bild oben, HF-Board -Umschaltung 3D- Ansicht Target Layout
Bei Anfrage für einen fertigen Print, bin ich bereit solche zu fertigen, bitte einfach ein Email an den Autor.
9 Das SWR Modul (Richtkoppler)

Bild oben, eine bewährte SWR-Schaltung
Das besondere daran ist, dass mit den beiden Trimmer C1 und C2 praktisch alle unerwünschten Reaktanzen im mechanischen Aufbau kompensiert werden können, so dass ein sehr gutes vorwärts-Rückwärts Verhältnis erreicht wird. Die beiden Trimmer können am Schluss durch fest-Cs ersetzt werden.

Bild oben, das SWR Modul eingebaut ins Gehäuse.
Dieses lässt sich einfach auf einem Stück Doppel beschichteten Leiterplattenstück aufbauen. Hinter dem Ringkern versteckt ist PL-Buchse angebracht. So lässt sich das SWR Modul schon frühzeitig, also ausserhalb des Gehäuse Testen und abglichen. Für den Ausbau sind ledilglich vier M3 Schrauben an der Rückwand zu lösen.
10 HF-Portable PA minimal in einem Gehäuse

Bild oben links, Kühlung mit Pfanne

Bild oben, PA erhält unten einen Kühlkörper
Um die Kühlung zu forcieren, kann eine Pfanne oder ein Caffè-Kocher auf den Kupfer- Headsink gestellt werden. Bild links
Oder aber man kann einen Kühlkörper anschrauben.
Im Weitern kann man etwas Wasser in Kuchenblech geben und die PA mit dem Headsink hineinstellen.
So gibt es sicher noch viele Möglichkeiten die Wärme abzuleiten. Sicher ist eine gute Kühlung für die PA überlebenswichtig, obschon diese PA hier einen sehr guten Wirkungsgrad hat und wenig Verlustwärme erzeugt.
10.1 Blick in das Innenleben

Bild oben das Innenleben.
Rechts oben, die HF-Umschaltung
Links oben, die PL Antenne Buchse mit vorgeschaltetem Richtkoppler für die SWR/Power Anzeige
Mitte Links, das Input-Board
Mitte Rechts, das PA Modul
Vorne, die beiden Instrumente für Power und SWR
11 Gewicht und Abmasse
Gewicht = 2.1 Kg ohne Kühlkörper
B= 20cm
H= 9cm
T= 16cm
12 Die Stromversorgung
Für die Steuerung der PA wird ein 12V Spannung benötigt, welche üblicherweise schon für den Betrieb des Transceiver bereitsteht. Die Stromversorgung für die PA selbst, ist eine Quelle von 50V vorgesehen. Für den Portabelbetrieb ist ein 50V-Akku vorgesehen, für den Betrieb zu Hause bedient man sich eines 50V Servernetzteil, welche günstig bei Ebay etc. erhältlich ist. bei letzterem ist zu beachten, dass viele dieser Netzteile Empfangs-Störungen verursachen. Bei meinem 1kW- NMD-Projekt benützte ich 19 Stück LiFePo4 Zellen in Serie geschaltet. Es sind auch herkömmliche Lipo Akkus, in Serie geschaltet möglich. Die Spannung sollte in den Bereich von 45-60V fallen. Wichtig ist, dass die Wahl des Akku, mit Anzahl Zellen vor dem Baubeginn festgelegt werden muss! Die Spannung hat wie oben schon erwähnt einen grossen Einfluss auf einen optimalen Wirkungsgrad.
13 Zusammenfassung
Es wird hier eine einfache «portable HF- PA» für den Nachbau beschrieben.
PA-Ausgangsleistung 500W/600W, Bänder 160m-6m. Bandwechsel durch austauschen des einzelnen BPF an der Rückwand.
Diese PA besteht aus nur vier einzelnen Modulen, was ein Bau und Abgleich, ohne dass diese in ein Gehäuse eingebaut werden, erlaubt. Die Kosten, vor allem die vorgeschlagenen zwei Stück MRF300 sind verhältnismässig gering. Es können wie oben beschrieben, aber auch andere MOSFET zum Einsatz kommen.
Dieses Bauprojekt eignet sich sehr für das Erlangen von HF-Technik im Bau von HF Leistungsverstärker. Durch die Einfachheit im Aufbau, nur 4 Module, ist ein Erfolg schon praktisch programmiert.
Als Fortsetzung ist eine Weiterentwicklung dieser PA in Planung. Ich werde diese einfach «Portable HF-PA» benennen. Dabei wird die Band Wahl mit einem Bandschalter getätigt, oder aber auch per CAT-Schnittstelle automatisch vom Transceiver gesteuert. Auch wird diese gewisse Schutzschaltungen aufweisen.
14 Downloads HF-Portable PA minimal
PA-Modul PDF
Input Modul PDF
HF – Umschalt – Modul PDF

SWR-Modul PDF
Details zum Nachbau aller Module habe ich hier als Zip File zum Download bereitgestellt
https://hb9bxe.ch/hamradio/downloads-hf-portable-pa-minmal/
Viel Spass und Erfolg beim Nachbau, 73 de HB9BXE Hans-Peter 22.November 2024